外墻外保溫系統經過不斷的發展和完善,在德國及歐洲大致可分成三大系列四個品種,即按所采用的保溫材料的不同可分為聚苯板系列,礦棉板系列和保溫砂漿系列,按所使用的表面裝飾材料的不同可分為建筑涂料;彩色礦物型裝飾砂漿;聚合物裝飾砂漿和彩色柔性面磚等四個品種。但在施工過程中,經常會由于多種因素(如:施工天氣、施工人員的熟練程度、施工現場的情況及所用施工材料等)的影響,而導致出現各種不同的外墻外保溫系統質量隱患,進而影響整個工程質量,造成了許多不必要的損失及糾紛。

本文從技術角度出發,總結了作者在德國及國內多年的工作經驗,列舉了許多國內外的外墻外保溫工程質量案例,擬通過分析在施工過程中所出現的各種質量隱患的前因后果,來提醒和幫助國內同行在今后的施工過程中盡量避免和少犯同類錯誤,以便進一步提高建筑工地外墻外保溫的施工水平及施工質量。

外墻外保溫是一種新興的保溫技術,就是將保溫材料置于主體圍護結構的外側,以達到保溫隔熱的目的,這種技術可以有效解決我國冬夏兩季室內外溫差大而造成的能源損失問題,它代表了我國節能保溫技術的發展方向。外墻外保溫不會產生熱橋,因此具有良好的建筑節能效果,冬天當室內的熱量經過墻體保溫材料時會被隔絕保存下來,而當室內溫度降下來后,墻體內的熱量又會釋放來,調節室內的溫度,在夏天,外保溫同樣會阻止太陽的輻射和外部熱量傳入室內,從而使建筑物內冬暖夏涼。

外墻外保溫還可起到保護主體結構的作用,外保溫材料置于主體結構外側,減少了外界溫度、濕度、各種射線對主體結構的影響,在夏季高溫和冬季低溫的反復作用下,主體往往會因熱脹冷縮而引起裂縫,縮短使用壽命,外墻外保溫卻可以最大限度地減少這種不良影響。外墻外保溫技術在改造舊房方面的施工中非常方便快捷,外保溫可以進行集中改造,不必在室內施工,不影響室內居民的正常工作和生活。另外,與內保溫技術相比外墻外保溫技術中保溫材料是置于主體結構的外側從而節約了室內空間,有效的增大了使用面積。
外墻外保溫體系保溫效率在85%-95%,不減少房屋使用面積,既適用于新建房,也適用于舊房改造。缺點是冬季雨季施工困難,施工質量要求高,造價較高,也就是說會相應的提高房屋建造的成本,但根據估算,采用外保溫增加的投資3年左右節約的取暖費用即可回收回來(具體情況與選擇相應的墻體外保溫系統和墻體材料有關)。
目前,國內北方地區都在大力推廣使用新型節能型墻體保溫材料,特別是外墻外保溫系統可以進一步降低取暖用的能源消耗,減少環境污染,有利于環境保護。由此可見在節能方面有突出優勢的外墻外保溫系統在中國會有更加廣闊的市場,前景美好!
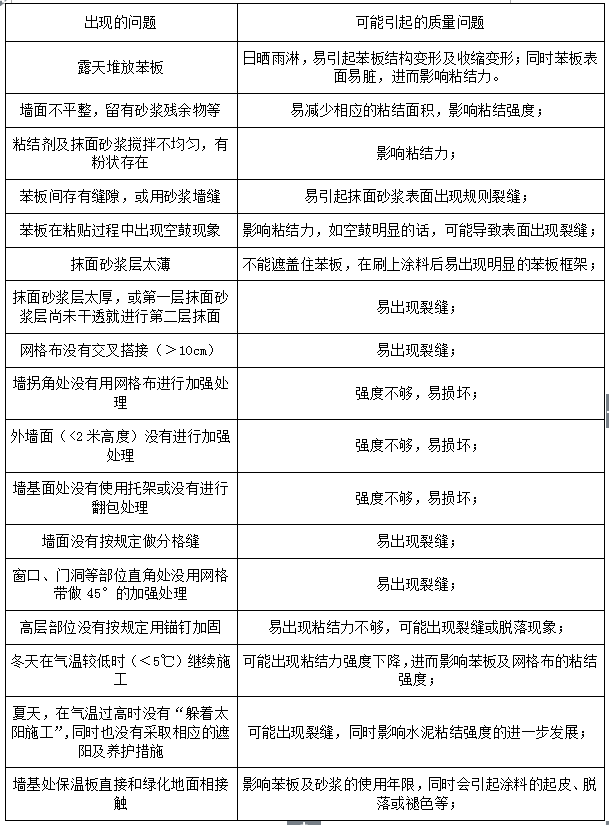
外墻外保溫系統施工現場常見的幾種質量隱患

由于國內各地方氣候條件的差異,加之施工人員素質參差不齊,如果再加上施工現場管理不善,則極易出現這樣那樣的施工問題,進而影響外保溫系統的工程質量,現將施工現場幾種常見的施工問題列于下表,僅供參考。

從上述所列出的施工現場可能存在的問題來看,多數只要在工地按要求辦事,是可以避免的,也就是說只要嚴格遵守施工規范的要求,認認真真、循序漸進是完全可以避免各種可能的質量事故。從而保質保量地完成外保溫系統的施工任務。
